按照《中华人民共和国行政许可法》及有关住建领域企业资质管理规定,我厅对2025年度第十六批行政审批事项申报材料进行了审查,现将1家勘察设计企业、32家建筑业企业、2家建设工程监理企业、53家建筑施工企业安全生产许可证审查意见予以公示(见附件),公示期截止2025年5月22日17时30分;将3家建设工程质量检测机构审查意见予以公示(见附件),公示期截止2025年5月29日17时30分。对所公示意见有异议或有问题的,可以提出申辩,审查意见为未通过的企业可从行政审批系统里查看具体意见。
任何有关单位及个人,如对企业申报资质情况有异议的,均可向我厅反映情况,单位反映情况需加盖公章,个人反映情况需签署真实姓名并留下联系电话、地址和邮政编码。通过邮寄报送材料的企业或个人务必留下联系方式,以备所需。
附件:1.第十六批勘察设计企业资质审查意见
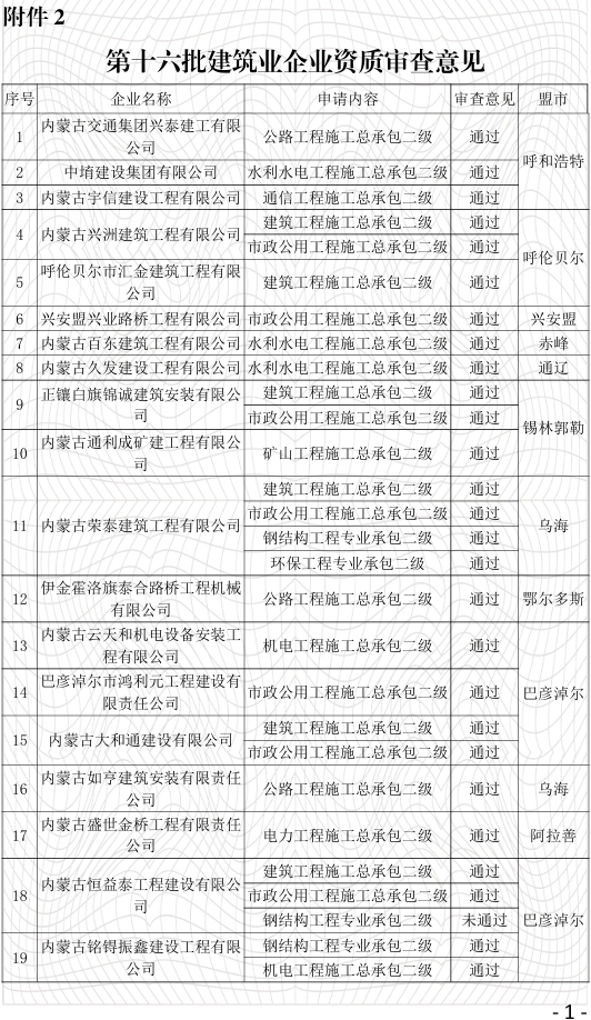
2.第十六批建筑业企业资质审查意见
3.第十六批建设工程监理企业资质审查意见
4.第十六批建筑业企业安全生产许可证资质审查意见
5.第十六批建设工程质量检测机构资质审查意见
2025年5月16日






